首页
关于我们
公益项目
索玛资讯
机构党建
信息公开
加入索玛
菜单
搜索
捐助
信息公开
首页
信息公开
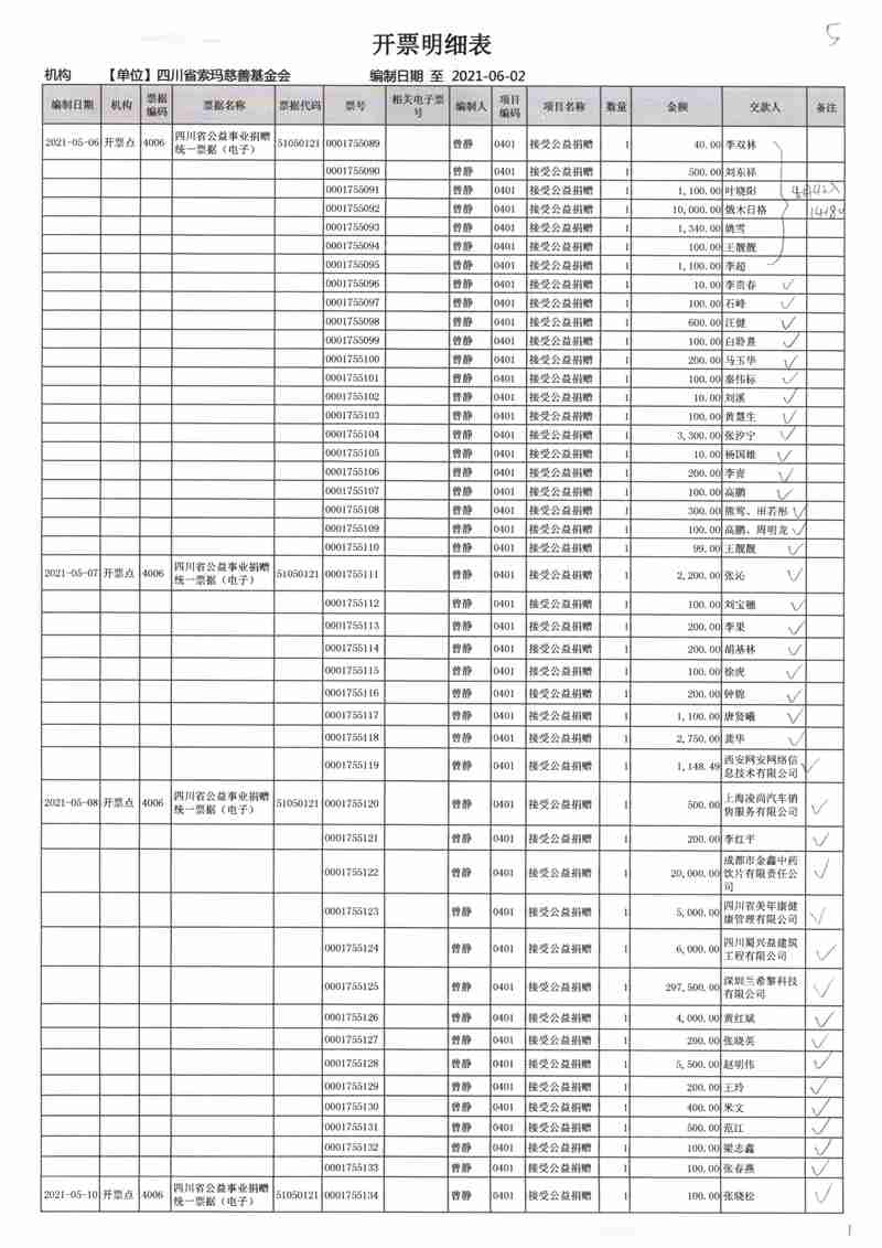
财务收支
善款收支
相关报告
月度简报
财务收支
规章制度
理事会议
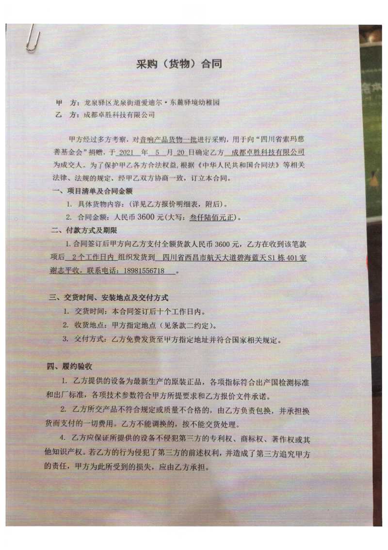
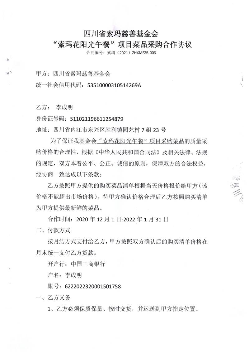
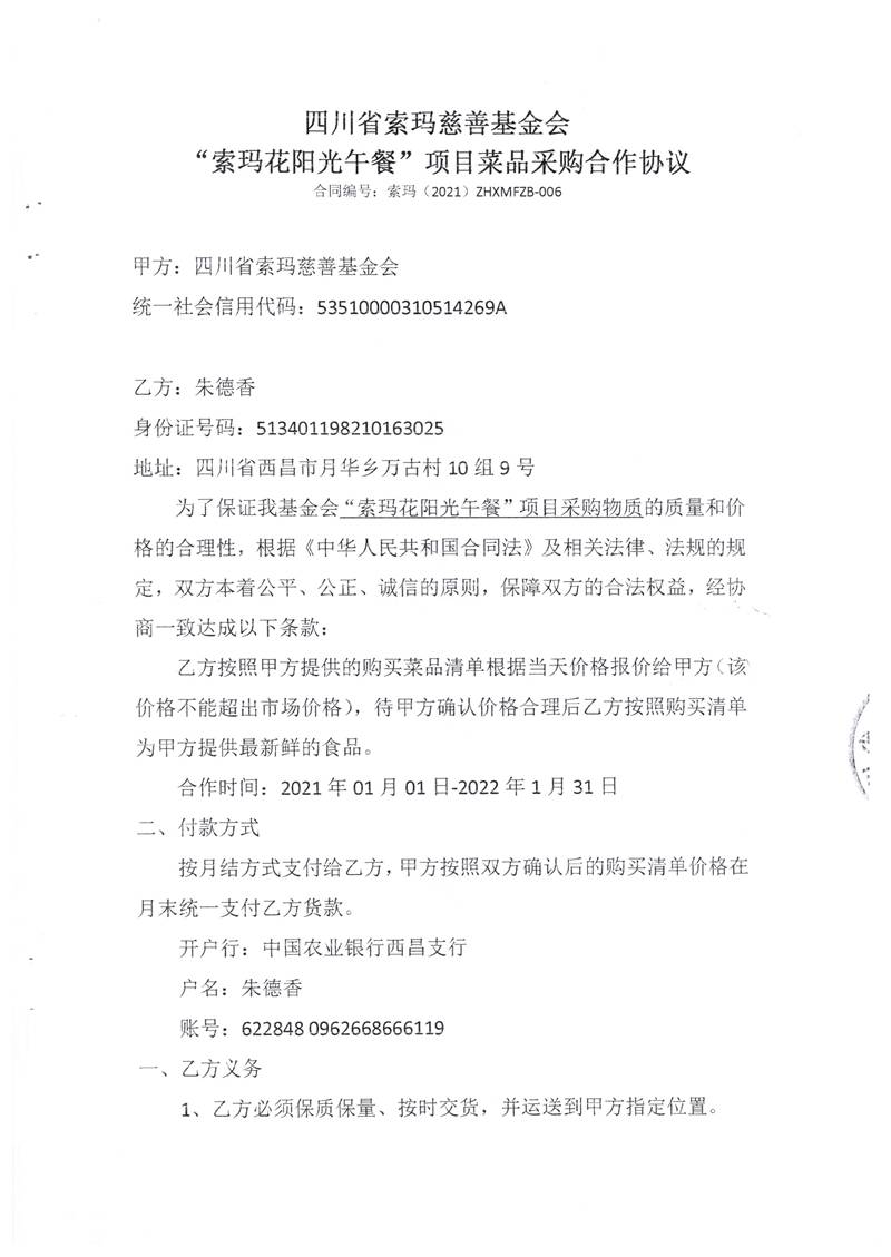
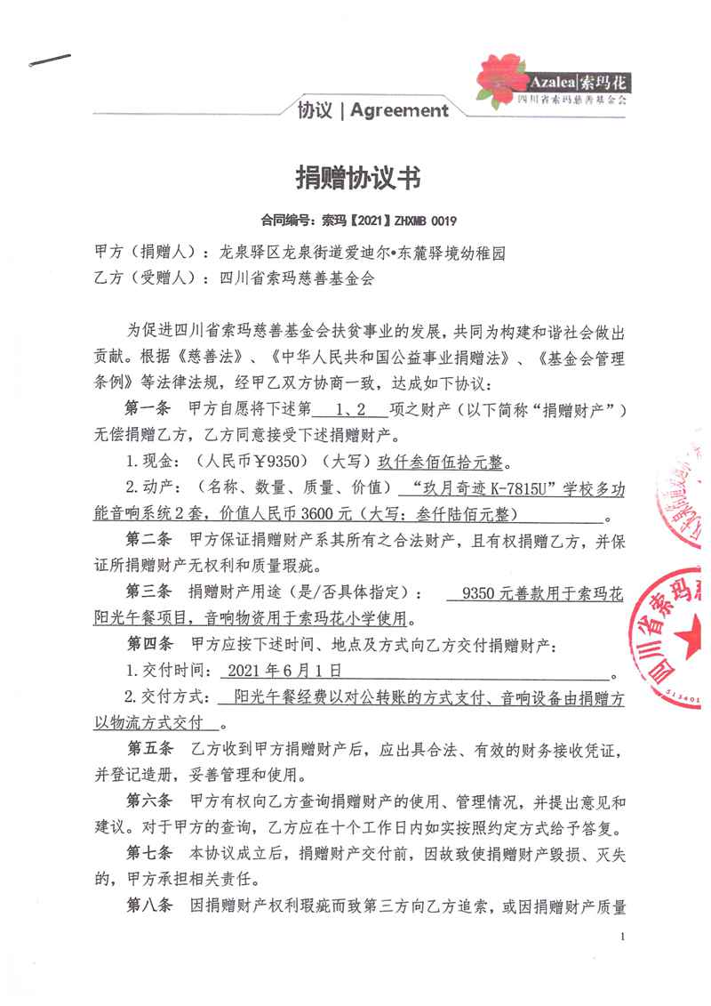
2021年5月财务报表
发布时间 2021-06-11 丨
来源:四川省索玛慈善基金会 丨
浏览量 320
上一篇
返回列表
下一篇