四川省索玛慈善基金会

信息公开

首页 信息公开 相关报告 审计报告

四川省索玛慈善基金会2025年审计报告

发布时间 2026-04-29 丨 来源:四川省索玛慈善基金会 丨 浏览量 2

2025年度审计报告_01.jpg

2025年度审计报告_02.jpg

2025年度审计报告_03.jpg

2025年度审计报告_04.jpg

2025年度审计报告_05.jpg

2025年度审计报告_06.jpg

2025年度审计报告_07.jpg

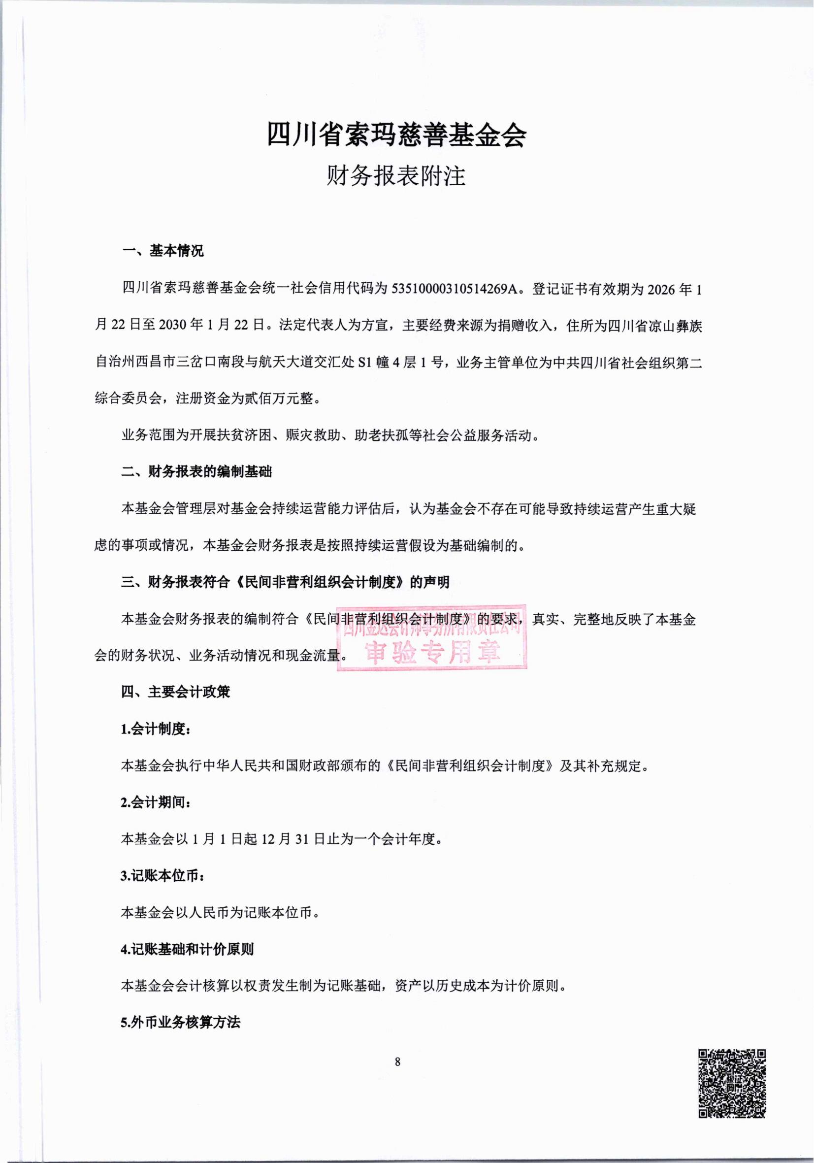
2025年度审计报告_08.jpg

2025年度审计报告_09.jpg

2025年度审计报告_10.jpg

2025年度审计报告_11.jpg

2025年度审计报告_12.jpg

2025年度审计报告_13.jpg

2025年度审计报告_14.jpg

2025年度审计报告_15.jpg

2025年度审计报告_16.jpg

2025年度审计报告_17.jpg

2025年度审计报告_18.jpg

2025年度审计报告_19.jpg

2025年度审计报告_20.jpg

2025年度审计报告_21.jpg

2025年度审计报告_22.jpg

2025年度审计报告_23.jpg

2025年度审计报告_24.jpg

2025年度审计报告_25.jpg

2025年度审计报告_26.jpg

2025年度审计报告_27.jpg

2025年度审计报告_28.jpg

2025年度审计报告_29.jpg

2025年度审计报告_30.jpg

2025年度审计报告_31.jpg

2025年度审计报告_32.jpg

2025年度审计报告_33.jpg

2025年度审计报告_34.jpg

2025年度审计报告_35.jpg

2025年度审计报告_36.jpg

2025年度审计报告_37.jpg

2025年度审计报告_38.jpg

2025年度审计报告_39.jpg

2025年度审计报告_40.jpg

2025年度审计报告_41.jpg

2025年度审计报告_42.jpg